金榜书城
公司网站
学问百事通
用户名:
密码:
新用户注册
忘记密码
账号激活
欢迎你,
上传资源
会员中心
退出登录
·
设为首页
·
加入收藏
学科
语文
数学
英语
物理
化学
生物
政治
历史
地理
文综
理综
跨科
资源
试卷
课件
教案
学案
试题
素材
竞赛
套卷
专栏
名师博客
文章中心
一轮复习
高考在线
网站公告
金榜特供
备课中心
二轮复习
美文欣赏
免费试卷
您的位置:
教学资源网
>>
试卷
>>
地理试卷
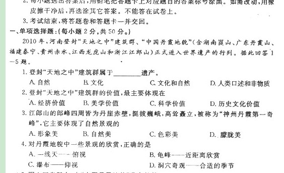
河南省洛阳市10-11学年高二下学期期末质量检测(地理)(扫描版无答案)
下载扣金币方式
需消耗
0
金币
立即下载
0
个贡献点
立即下载
0
个黄金点
立即下载
VIP下载通道>>>
如何获取金币<<
提示:本自然月内重复下载不再扣除金币
资源类别
试卷
资源子类
期中期末
教材版本
不限
所属学科
高中地理
适用年级
高二年级
适用地区
新课标地区
文件大小
1059
K
上传用户
rongerkl
更新时间
2011/7/14 10:48:19
下载统计
今日
0
总计
6
评论
(
0
)
发表评论
报错(
0
)
我要报错
收藏
0
0
资源简介
相关资源
高级搜索
·
【湘教版】(新教材)浙江专用2024年高中地理必修2第一章人口与地理环境阶段提升课学案
2025/9/16 13:57:39
·
【湘教版】(新教材)浙江专用2024年高中地理必修2第一章人口与地理环境第一节人口分布学案
2025/9/16 13:57:16
·
【湘教版】(新教材)浙江专用2024年高中地理必修2第一章人口与地理环境第三节人口容量学案
2025/9/16 13:57:04
·
【湘教版】(新教材)浙江专用2024年高中地理必修2第一章人口与地理环境第二节人口迁移学案
2025/9/16 13:56:28
·
【湘教版】(新教材)2024年高中地理选择性必修第二册第一章认识区域章末总结学案
2025/9/16 13:46:41
用户评论
查看该资源所有评论
暂时没有相关评论
最新套卷
·
福建省泉州市2023-2024学年高二上学期期末教学质量监测试题(PDF)
·
福建省厦门市2023-2024学年高一上学期期末考试试题(PDF)
·
广东省2024届高三上学期开学阶段性质量检测(PDF)
·
北京市海淀区2024届高三下学期期中一模试题(PDF)
·
重庆市2023-2024学年高二下学期5月联考试题(pdf)
精品专题
最新上传
·
重庆市2024-2025学年高三上学期12月月考试题(英语 解析版)
·
重庆市2024-2025学年高三上学期11月考试试题(英语 解析版)
·
重庆市2024-2025学年高三上学期11月阶段性检测二试题(英语 解析版)
·
重庆市2024-2025学年高二上学期12月月考试题(英语 解析版)
·
重庆市2024-2025学年高二上学期12月联考试题(英语 解析版)
推荐资源
·
福建省三明市2023-2024学年高一下学期7月期末考试(英语 解析版)
·
福建省莆田市2023-2024学年高二下学期7月期末考试(英语 解析版)
·
福建省宁德市2023-2024学年高二下学期期末考试(英语 解析版)
·
山东适城市2025届高三数学上学期开学考试试题含解析
·
山东诗明县2025届高三数学上学期开学考试试题含解析
请先登录网站
关闭
用户名
密 码
忘记密码
新用户注册