金榜书城
公司网站
学问百事通
用户名:
密码:
新用户注册
忘记密码
账号激活
欢迎你,
上传资源
会员中心
退出登录
·
设为首页
·
加入收藏
学科
语文
数学
英语
物理
化学
生物
政治
历史
地理
文综
理综
跨科
资源
试卷
课件
教案
学案
试题
素材
竞赛
套卷
专栏
名师博客
文章中心
一轮复习
高考在线
网站公告
金榜特供
备课中心
二轮复习
美文欣赏
免费试卷
您的位置:
教学资源网
>>
试卷
>>
化学试卷
福建省厦门市10-11学年度高一上期期末质量检查(化学)扫描版
下载扣金币方式
需消耗
0
金币
立即下载
0
个贡献点
立即下载
0
个黄金点
立即下载
VIP下载通道>>>
如何获取金币<<
提示:本自然月内重复下载不再扣除金币
资源类别
试卷
资源子类
期中期末
教材版本
不限
所属学科
高中化学
适用年级
高一年级
适用地区
新课标地区
文件大小
451
K
上传用户
rongerkl
更新时间
2011/2/22 10:10:41
下载统计
今日
0
总计
14
评论
(
0
)
发表评论
报错(
0
)
我要报错
收藏
0
0
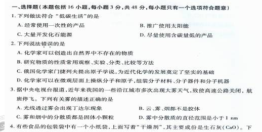
资源简介
相关资源
高级搜索
·
【新人教版】(新教材)高中化学选择性必修2模块过关检测二
2025/10/31 8:53:15
·
【新人教版】(新教材)高中化学选择性必修2第一章原子结构与性质单元过关检测
2025/10/31 8:52:49
·
【新人教版】(新教材)高中化学选择性必修2第三章晶体结构与性质单元过关检测
2025/10/31 8:51:45
·
【新人教版】(新教材)高中化学选择性必修2第二章分子结构与性质单元过关检测
2025/10/31 8:51:09
·
【新人教版】(新教材)高中化学选择性必修1期中备考卷
2025/10/31 8:50:18
用户评论
查看该资源所有评论
暂时没有相关评论
最新套卷
·
福建省泉州市2023-2024学年高二上学期期末教学质量监测试题(PDF)
·
福建省厦门市2023-2024学年高一上学期期末考试试题(PDF)
·
广东省2024届高三上学期开学阶段性质量检测(PDF)
·
北京市海淀区2024届高三下学期期中一模试题(PDF)
·
重庆市2023-2024学年高二下学期5月联考试题(pdf)
精品专题
最新上传
·
【新人教版】(新教材)2024版高中物理必修第二册第五章抛体运动综合提升导学案
·
【新人教版】(新教材)2024版高中物理必修第二册第五章抛体运动拓展课4平抛运动的临界问题类平抛运动导学案
·
【新人教版】(新教材)2024版高中物理必修第二册第五章抛体运动拓展课3与斜面曲面相结合的平抛运动导学案
·
【新人教版】(新教材)2024版高中物理必修第二册第五章抛体运动拓展课2平抛运动的两个重要推论导学案
·
【新人教版】(新教材)2024版高中物理必修第二册第五章抛体运动拓展课1运动的合成与分解的两个模型导学案
推荐资源
·
重庆市2024-2025学年高二上学期12月月考试题(英语 解析版)
·
重庆市2024-2025学年高二上学期12月联考试题(英语 解析版)
·
重庆市2024-2025学年高二上学期10月月考试题(英语 解析版)
·
福建省三明市2023-2024学年高一下学期7月期末考试(英语 解析版)
·
福建省莆田市2023-2024学年高二下学期7月期末考试(英语 解析版)
请先登录网站
关闭
用户名
密 码
忘记密码
新用户注册